- Зачем нужен терморегулятор для инкубатора?
- Обогреватель для аквариума
- Особенности монтажа
- Какие детали понадобятся: терморегулятор своими руками
- Сообщества › Кулибин Club › Блог › Электрика: Датчики температуры, делаем сами.
- Самодельный терморегулятор: пошаговая инструкция
- Схема терморегулятора — второй вариант
- Метки: датчик температуры, изготовление датчика
- Комментарии 153
- Описание работы терморегулятора аквариума
- Как настроить
- Описание работы схемы
- Общее понятие о температурных регуляторах
- Как работает цифровой терморегулятор?
- Обзор моделей терморегуляторов цифрового типа
- Немного теории
- Сборка и налаживание
- Принцип работы
- Регулятор температуры своими руками: питание и нагрузка
Зачем нужен терморегулятор для инкубатора?
Чтобы в инкубаторе можно было качественно выводить молодняк птиц, требуется регулярно поддерживать на оптимальном уровне влажность и температуру. Показатели температуры отличаются в зависимости от породы пернатых и этапа их инкубации, соответственно, их надо регулировать. Они варьируются в пределах от 35 до 39 градусов. А чтобы можно было осуществлять температурный контроль, требуется микроконтроллер (терморегулятор).
Немало современных заводских инкубаторов оснащены аналоговыми терморегуляторами, которые нужно часто подстраивать в зависимости от показаний температуры. Чаще всего для поддержания температуры применяют термометры на спирте или ртути.
Однако цифровые микроконтроллеры температуры имеют больше преимуществ по сравнению с аналоговыми аппаратами:
- внутри прибора обеспечивается требуемая температура;
- появляется возможность управлять работой нагревательных элементов;
- на основании текущих показателей можно контролировать температуру;
- процесс автоматизирован и не нуждается в регулярной подстройке;
- экономится электроэнергия, поскольку при получении требуемой температуры нагревательные элементы отключаются.
Редакторы сайта советуют ознакомиться с маркировкой импортных и советских керамических конденсаторов.
Обогреватель для аквариума
Реже, такой терморегулятор применялся для поддержания заданной температуры в аквариумах с тропическими рыбками. Такая необходимость возникала из-за того, что большинство, выпускаемых для этих целей термообогревателей, имеет механический терморегулятор объединенный с тэном в одном корпусе. А следовательно, они поддерживают в заданных пределах свою, а не окружающую температуру. Это хорошо работает только в помещениях со стабильной, в пределах одного-двух градусов, своей температурой воздуха.
Особенности монтажа
- из-за инертности воды, датчик и обогреватель должны быть разнесены, но в пределах прямой видимости (без перекрытия растениями и элементами декора) друг от друга;
- из-за электропроводимости воды, датчик должен быть изолирован, либо средствами с хорошей теплопроводностью, либо тонким слоем обычного герметика;
- допускается использование как обычных аквариумных обогревателей, так и регулируемых, с выставленной на максимум температурой.
Можно найти и другие сферы применения данному, несложному в изготовлении устройству. К примеру для рассадных парничков, сушильных шкафов, различных термованночек. На что вашей фантазии хватит. Только, если нагрузка допускает возможность короткого замыкания, необходимо добавить плавкий предохранитель на 1 А.
P.S.
Как говорилось выше данный простой терморегулятор применялся в инкубаторах раньше, сейчас на его смену пришли терморегуляторы с микроконтроллерным управлением, способные в автоматическом режиме понижать температуру в течении цикла инкубации. Да и сами инкубаторы обзавелись функцией регулирования влажности и переворачивания яиц.
Какие детали понадобятся: терморегулятор своими руками
Для датчика температуры чаще всего используют терморезистор, это элемент который регулирует электрическое сопротивление в зависимости от температурного показателя.
Так же часто применяют полупроводниковые детали:
- Диоды;
- Транзисторы.
На их характеристики температура должна оказывать такое же влияние. То есть при нагреве должен увеличиваться ток транзистора и при этом он должен престать работать, не смотря на входящий сигнал. Нужно учесть, что такие детали обладаю большим недостатком. Слишком сложно провести калибровку, говоря точнее, будет трудно привязать эти детали к некоторым датчикам температуры.
Однако на данный момент промышленность не стоит на месте, и вы можете увидеть приборы из серии 300, это LM335, которым все чаще рекомендуют воспользоваться специалисты и LM358n. Не смотря на очень низкую стоимость, данная деталь занимает первую позицию в маркировках и ориентируется на сочетание с бытовой техникой. Стоит упомянуть, что модификации этой детали LM 235и 135 успешно применяются в военных сферах и промышленности. Включая в свою конструкцию около 16 транзисторов, датчик способен работать в качестве стабилизатора, а его напряжение будет полностью зависеть от температурного показателя.
Зависимость заключается в следующем:
- На каждый градус будет приходиться около 0, 01 В, если ориентироваться на Цельсий, то на показатель 273 результат на выходе составит 2, 73В.
- Диапазон работы ограничивается в показателе от -40 до +100 градусов. Благодаря таким показателям, пользователь полностью избавляется от регулирований методом проб и ошибок, а требуемая температура будет в любом случае обеспечена.
Так же кроме датчика температур вам потребуется компаратор, лучше всего приобрести LM 311, который выпускает тот же производитель, потенциометр для того чтобы сформировать эталонное напряжение и выходную установку чтобы включать реле. Не забудьте приобрести блок питания и специальные индикаторы.
Сообщества › Кулибин Club › Блог › Электрика: Датчики температуры, делаем сами.
Иногда возникает нужда в температурном контроле за каким нибудь процессом, будь то автомобиль или народное хозяйство. Схем термоконтроля всяких много, но датчики как правило имеют неудобный конструктив, не предусматривающий крепления в контролируемой среде. Вот о датчиках и поговорим.
Как правило, датчиками для измерительных схем служат полупроводниковые приборы — термисторы:

Корпус может быть другим, но внутри все равно будет сидеть примерно такая капелька с выводами.
Вторым распространенным датчиком температуры является DS1820:

зачастую они продаются в таком виде:

Внутри все та же микросхемка DS18B20 о трех выводах причем даже без термопасты.
Теперь давайте попробуем внедрить эти радиодетали в автомобиль, например для цифровой индикации температуры ОЖ или управления электровентиляторами.
Нам понадобится донорский датчик — любой подходящий по резьбе и стоимости. В моем случае это Волго-УАЗовский датчик ТМ 106-10:

Берем дрель в качестве токарного станка и аккуратно зажимаем датчик в патрон. Ножовкой по металлу спиливаем завальцовку. Когда датчик развалится на составные части так же в дрели ровняем край датчика надфилем. Получаем корпус-заготовку для внедрения туда нашей радиодетали.
Далее можно пойти двумя путями:1. Залить в корпус расплавленного припоя, в этом припое просверлить канал и вставить туда термистор. Можно заполнить полость корпуса термопастой и воткнуть термистор в неё, но у олова теплопроводность на несколько порядков лучше чем у термопасты, поэтому термопасту конечно же надо применять, но мазать ее лучше тонким слоем.
Минус этого метода в большой инерционности полученного датчика.
2. Сделать так, как делаю это я Берем телескопическую антенну от какого нибудь старого ненужного девайса:

Если вы их раньше выкидывали, то делали это зря, потому что такие антеннки являются источником замечательных тонкостенных латунных трубочек разного диаметра:

Подбираем трубочку наиболее подходящую к термистору — он должен максимально плотно вставляться внутрь трубки. Отмеряем и опять воспользовавшись дрелью, отрезаем нужный нам кусочек трубки — резать лучше надфилем. Берем наш корпус-заготовку и сверлим его торец по диаметру трубки. Торец корпуса лудим оловом, трубку зачищаем до латуни и тоже облуживаем. Вставляем трубку в корпус и припаеваем их друг к другу, паяльника на 80Вт хватает за глаза. Должно получиться как то так (торец уже запаян небольшим кусочком медной фольги толщиной 1мм):


Проверяем полученный корпус датчика на герметичность. Я делаю это не очень технологично — на присос языком
Если с герметичностью все в порядке приступаем к следующей стадии: установке термистора и разъема.

Опять все примеряем и отрезаем выводы термистора с тем расчетом, чтобы при установке в корпус термистор находился в конце трубки, а лучше упирался в торец:


Теперь термистор готов к установке. Закладываем немного термопасты вовнутрь трубки, сам термистор тоже немного обмазываем термопастой и вставляем в трубку. После того как термистор вошел в трубку под разъем закладываем немного приготовленного заранее поксипола или эпоксидного пластилина. Вдавливаем разъем в поксипол, излишки убираем. Когда поксипол окончательно застынет получается вот такой симпатичный датчик готовый к установке:


А вот так датчик будет стоять на своем рабочем месте — измерительная часть будет полностью омываться рабочей средой:

Ну и картинка общей проверки работоспособности электрической части:

Самодельный терморегулятор: пошаговая инструкция
Если вы приобрели все необходимые составляющие для сборки, осталось рассмотреть подробную инструкцию. Рассматривать будем на примере датчика температуры рассчитанного на 12В.
Самодельный регулятор температуры собирается по следующему принципу:
- Подготавливаем корпус. Можно использовать старые оболочки от счетчика, например от установки «Гранит-1».
- Схему подбираете ту, которая вам больше понравится, но можно и сориентироваться и на плату от счетчика. Прямой ход с пометкой «+» необходим для подключения потенциометра, Инверсионный вход с отметкой «–» будет служить для подключения термодатчика. Если так случилось, что напряжение на прямом входе будет выше требуемого, на выходе установится высокая отметка и транзистор начнет подавать питание на реле, а оно в свою очередь на нагревательный элемент. Как только напряжение на выходе превысит допустимую отметку – реле отключится.
- Для того чтобы терморегулятор срабатывал вовремя и перепады температур были обеспечены, потребуется сделать с помощью резистора связь отрицательного типа, которая образуется между прямым входом и выходом на компараторе.
- Что касается трансформатора и его питания, то здесь может понадобиться индукционная катушка от старого электрического счетчика. Для того чтобы напряжение соответствовало показателю в 12 вольт, вам нужно будет сделать 540 витков. Уместить их получится только в том случае, если диаметр провода будет не более 0,4 мм.
Вот и все. В этих небольших действиях и заключается вся работа по созданию терморегулятора своими руками. Возможно, самому без определенных навыков сделать его сразу и не получится, однако с опорой на фото и видео инструкции вы сможете испытать все свои умения.
Благодаря простой конструкции, самостоятельно созданный термоконтроллер может быть использован где угодно.
Например:
- Для теплого пола;
- Для погреба;
- Котла отопления;
- Может заняться регулировкой температуры воздуха;
- Для духовки;
- Для аквариума, где будет контролировать температурный показатель воды;
- Для того чтобы контролировать температурное значение насоса электрокотла (его включения и отключение);
- И даже для автомобиля.
Не обязательно использовать цифровой, электронный или механический покупной термовыключатель. Купив недорогое термореле, сделать регулировку мощности на симисторе и термопаре и ваш самодельный аппарат будет работать не хуже покупного.
Схема терморегулятора — второй вариант

Немного поразмыслив пришел к выводу, что возможно сюда присоединить тот же контроллер, что и на паяльной станции, но с небольшой доработкой. В процессе эксплуатации паяльной станции были выявлены незначительные неудобства: необходимость перевода таймеров в 0, и иногда проскакивает помеха которая переводит станцию в режим SLEEP
. Учитывая то, что женщинам ни к чему запоминать алгоритм перевода таймера в режим 0 или 1 была повторена схема той же станции, но только канал фен. А небольшие доработки привели к устойчивой и «помехонекапризной» работе терморегулятора в части управления
При прошивке AtMega8 следует обратить внимание на новые фьюзы. На следующем фото показана термопара К-типа, которую удобно монтировать в духовке

Работа регулятора температуры на макетной плате понравилась — приступил к окончательной сборке на печатной плате.

Закончил сборку, работа тоже стабильная, показания в сравнении с лабораторным градусником отличаются порядка на 1,5°C, что в принципе отлично. На печатной плате при настройке стоит выводной резистор, пока что не нашел в наличии SMD такого номинала.

Светодиод моделирует ТЭНы духовки. Единственное замечание: необходимость создания надежной общей земли, что в свою очередь сказывается на конечный результат измерений
В схеме необходим именно многооборотный подстроечный резистор, а во-вторых обратите внимание на R16, его возможно тоже необходимо будет подобрать, в моём случае стоит номинал 18 кОм. Итак, вот что имеем:

В процессе экспериментов с последним терморегулятором появились ещё незначительные доработки, качественно влияющие на конечный результат, смотрим на фото с надписью 543
— это означает датчик отключен или обрыв.

И наконец переходим от экспериментов до готовой конструкции терморегулятора. Внедрил схему в электроплиту и пригласил авторитетную комиссию принимать работу:) Единственное что жена забраковала — маленькие кнопки на управлении конвекцией, общее питание и обдув, но это решаемо со временем, а пока выглядит вот так.

Регулятор заданную температуру держит с точностью до 2-х градусов. Происходит это в момент нагрева, из-за инертности всей конструкции (ТЭНы остывают, внутренний каркас выравнивается температурно), в общем в работе схема мне очень понравилась, а потому рекомендуется для самостоятельного повторения. Автор — ГУБЕРНАТОР
.
Обсудить статью СХЕМА ТЕРМОРЕГУЛЯТОРА
Автономный обогрев частного дома позволяет выбирать индивидуальные температурные режимы, что очень комфортно и экономно для жильцов. Чтобы каждый раз не при смене погоды на улице не задавать другой режим в помещении, можно использовать терморегулятор или термореле для отопления, который можно установить и на радиаторы и на котёл.
Метки: датчик температуры, изготовление датчика
Комментарии 153
Я точно такой же на двухконтурный котёл поставил.Тертий сезон уже пашет.Блок питания от усилителя антенны. А у вас контролёр с датчиком шла?
нет, датчик насколько я помню, покупал отдельно в Чип и Дипе
Но вообще потом все задуманное собрал на DS18B20
А такой вариант: термопара закрепленная на патрубке и простенький мультиметр в режиме измерения температуры
Подскажите, а плата для индикации- это что за она? Самодельная?
нет, не самодельная — друг на алиэкспрессе купил «пучёк за пяточёк» и одну мне подарил:
Сами такую приблуду не думали замутить?
Думал. На датчике ДС1820. Но так вышло что зашел в гости к другу, за рюмочкой чая разговорились, я ему рассказал что хочу сделать, а он достал с полки это устройство, да мне и отдал. Теперь надобность в самостоятельном изготовлении как бы и отпала.А так я вот по этой схеме уже делал раньше и у меня под нее все есть:
Даллас лучше работает по сравнению с термисторами, и в цифре.Правда диапазон маловат.
почему маловат? для применения в авто более чем достаточен.
У далласа в принципе диапазон измерений лучьше.Но верхняя планка критична.Термистор на сколько я помню не надежен.Хотя если потенциал сидит 12 вольт, то работает.А Далласу надо стабильное питание.
Можно подробнее что значит критичней верхняя планка? Больше 120 градусов я нагревал феном датчик, вроде работает после этого.
Верхний диапазон температуры вроде равен 125 градусов у далласа.То бишь -50 и +125.А температура если нужна будет контролирумая выше 125 то Даллас не справится.Вообще точность у него нормальная, но задержка есть 0,5-1 сек.Есть 3 проводное подключение, есть возможность подключать по 2 проводам.Будет задержка и диапазон меньше.
Знаю про эти подключения, сейчас ради прикола попровал нагреть датчик феном, 127.9 удалось максимально на нем увидеть, дальше ноли, когда остывает то приходит в норму)
да не, это уже отработанная технология. заморочился только с тем что все отфоткал, сформулировал и выложил сюда )
Я понимаю, что отработанная, просто стоит ли это таких трудов при сравнительно невысокой стоимости датчика? Хотя конечно бывают редкие и дорогие датчики…
да не, дело не в стоимости, а в том чтобы запихнуть китайский датчик в нужный конструктив.вот надо тебе температуру воды например регулировать кипятильником — просто так же датчик в воду не засунешь его надо как то вкрутить, соответственно нужен корпус.
кстааати, а клевая идея…слушай во сколько мжет обойтись такой самый дешевый датчик? еще бы он вот цепь бы размыкал как терморегулятор и тогда цены бы не было…
Я понимаю, что отработанная, просто стоит ли это таких трудов при сравнительно невысокой стоимости датчика? Хотя конечно бывают редкие и дорогие датчики…
Ну, смотри — у меня, к примеру, Бош Моно-Джетроник, по всем таблицам ДТВВ и ДТОЖ должны (при одинаковой температуре воздуха и ОЖ) давать «мозгам» одинаковое сопротивление. При этом ДТВВ вполне адекватен, но замене не подлежит (из-за особенностей конструкции). А ДТОЖ — «глючный», при разности показаний ЭБУ начинает «подгонять», т.к. не может сообразить кому верить (ДТОЖ или ДТВВ)!Покупал 4 (ЧЕТЫРЕ) разных датчика — все разное сопротивление при одинаковой температуре дают!А при вышеописанной технологии есть возможность подобрать копеечный термистор практически под любое значение сопротивление при заданной температуре! Да, что там, можно заменить ОБА термистора (подобрав нужное сопротивление) и на ДТОЖ и на ДТВВ ! А это поможет решить сразу несколько проблем с «глюками» электронной системы питания! Тем более цена китайских термисторов, расходников и проч. не идёт ни в какое сравнение с «фирменными» датчиками (которые невозможно иногда заменить, или они стоят как крыло от самолёта) !Я понятно объясняю? )))
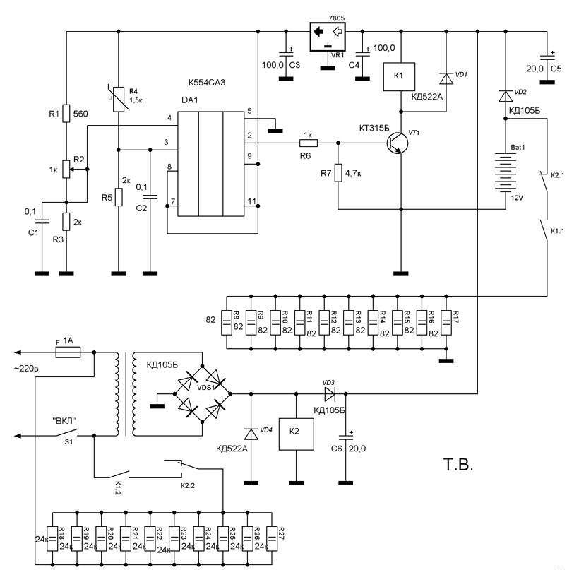
Описание работы терморегулятора аквариума
Принципиальная электрическая схема регулятора изображена на рисунке 5.1.1.Схема реализована на интегральном компараторе DA1 марки 554СА3. Роль силового радиоэлемента играет тиристор VS1 марки КУ202М. Микросхема DA1 запитана от стабилизатора на радиоэлементах VD1, R11.
На прямой ввод компаратора подходит опорное напряжение с делителя R1, R2. Благодаря потенциометру R2 возможно менять размер опорного напряжения, а следовательно и температуру, при которой переключается компаратор.

На противоположный ввод компаратора (вывод 4 DA1) идет замеряемое напряжение, размер которого задается сопротивлением терморезистора R4 (датчика температуры воды в аквариуме). В случае если напряжение на выводе 4 DA1 больше напряжения на ее выводе 3, на выходе микросхемы возникает лог. 0. По электроцепи +12 В — R8 — вывод 9, 2 IC1 — R9 протекает ток, который отпирает тиристор VS1 и вкл светодиод HL1.

Когда тиристор VS1 отпирается, электроцепь питания нагревателя воды в аквариуме замыкается и он подогревает воду. Если температура воды увеличивается, сопротивление терморезистора R4 становится меньше. Когда напряжение на вывод 4 DA1 оказывается ниже напряжения вывод 3, компаратор меняет свое состояние на выходе и тиристор отключается. В итоге нагреватель выключается от сети.
Как настроить
Для настройки прибора необходимо либо иметь эталонное устройство, либо знать номинал напряжений, соответствующих той или иной температуре контролируемой среды. Для отдельных устройств существуют собственные формулы, показывающие зависимость напряжения на компараторе от температуры. Например, для датчика LM335 такая формула имеет вид:
V = (273 + T) • 0,01,
где Т — требуемая температура по Цельсию.
В других схемах настройка производится путём подбора номиналов регулировочных резисторов при создании определённой, известной температуры. В каждом конкретном случае могут быть использованы собственные методики, оптимальным образом подходящие к имеющимся условиям или используемому оборудованию. Требования к точности прибора также отличаются друг от друга, поэтому единой технологии настройки не существует в принципе.
Описание работы схемы
Датчиком температуры является терморезистор R1 номиналом 150к типа ММТ-1. Датчик R1 вместе с резисторами R2,R3,R4 и R5 образуют измерительный мост. Конденсаторы С1-С3 установлены для подавления помех. Переменный резистор R3 осуществляет балансировку моста, то есть задает температуру.
Схема самодельной части терморегулятора
Если температура термодатчика R1 снизится ниже заданной, то его сопротивление повысится. Напряжение на входе 2 микросхемы LM311 станет больше чем на входе 3. Компаратор сработает и на его выходе 4 установится высокий уровень, поданное напряжение на электронную схему таймера через светодиод HL1 приведет к срабатываю реле и включению устройства обогрева. Одновременно загорится светодиод HL1, показывая включение нагрева. Сопротивление R6 создает отрицательную обратную связь между выходом 7 и входом 2 . Это позволяет установить гистерезис, то есть нагрев включается при температуре меньшей, чем выключается.Питание на плату подается от электронной схемы таймера. Резистор R1 помещаемый снанужи требует тщательной изоляции, так как питание терморегулятора безтрансформаторное и не имеет гальванической развязки от сети, то есть опасное сетевое напряжение присутствует на элементах устройства. Порядок изготовления терморегулятора и как осуществлена изоляция терморезистора показано ниже.
Общее понятие о температурных регуляторах
Приборы, фиксирующие и одновременно регулирующие заданное температурное значение, в большей степени встречаются на производстве. Но и в быту они также нашли своё место. Для поддержания необходимого микроклимата в доме часто используются терморегуляторы для воды. Своими руками делают такие аппараты для сушки овощей или отопления инкубатора. Где угодно может найти своё место подобная система.
В данном видео узнаем что из себя представляет регулятор температуры:
https://youtube.com/watch?v=bXNiBuC6LSM
В действительности большинство терморегуляторов являются лишь частью общей схемы, которая состоит из таких составляющих:
- Датчик температуры, выполняющий замер и фиксацию, а также передачу к регулятору полученной информации. Происходит это за счёт преобразования тепловой энергии в электрические сигналы, распознаваемые прибором. В роли датчика может выступать термометр сопротивления или термопара, которые в своей конструкции имеют металл, реагирующий на изменение температуры и под её воздействием меняющий своё сопротивление.
- Аналитический блок – это и есть сам регулятор. Он принимает электронные сигналы и реагирует в зависимости от своих функций, после чего передаёт сигнал на исполнительное устройство.
- Исполнительный механизм – некое механическое или электронное устройство, которое при получении сигнала с блока ведёт себя определённым образом. К примеру, при достижении заданной температуры клапан перекроет подачу теплоносителя. И напротив, как только показания станут ниже заданных, аналитический блок даст команду на открытие клапана.
Как работает цифровой терморегулятор?
Точность регулирования температуры лучше всего обеспечивается благодаря применению цифровых терморегуляторов. От простых конструкций они отличаются методом обработки сигнала. Напряжение снимается с датчика, проходит аналогово-цифровой преобразователь и попадает в сравнительный бок. Полученное в цифровом виде первоначальное значение температуры далее сравнивается с полученным из датчика, после чего управляющий прибор получает соответствующую команду.
Благодаря такому методу точность измерения повышается и почти не зависит от температуры окружающей среды или помех. Чувствительность и стабильность чаще всего ограничиваются разрядностью системы и возможностями датчика. Цифровой сигнал без труда позволяет выводить температуру на специальное табло.
Обзор моделей терморегуляторов цифрового типа
Терморегулятор Ringder THC-220 – недорогая модель, которая отлично подойдет для небольшого домашнего инкубатора, собранного своими руками. Благодаря внешнему блоку розеток и регулировке температуры от 16 до 42 градусов его можно применять и в межсезонье, а не только летом.
Технические характеристики прибора:
- влажность и температура в области датчика высвечиваются на специальном дисплее;
- индицируемая температура варьируется от -40 и до 100 градусов, а влажность – до 99 процентов;
- тот или иной режим отображается в виде определенного символа;
- шаг температурной установки составляет 0,7 градуса;
- таймер имеет формат на 24 часа и делится на ночной и дневной;
- один канал имеет нагрузочную способность 1200 Вт;
- температура в большом помещении может отклоняться в пределах одного градуса.
Другая заводская модель цифрового контроллера – ХМ–18. В России его можно купить с английским или китайским интерфейсом. Он более сложный и стоит дороже предыдущего прибора.
Разобраться с ним несложно. В зависимости от требуемой температуры внутри инкубатора, специальными клавишами можно контролировать заводскую программу. На лицевой панели есть экраны, где отображается температура, влажность и дополнительные параметры. Активные режимы индицируются посредством светодиодов, при опасных отклонениях срабатывает световая и звуковая сигнализация.
Характеристики ХМ–18:
- температурный рабочий диапазон – от 0 до 40,5 градусов, вероятность отклонения – 0,1 градуса;
- допустимая нагрузка по каналу нагревателя составляет 1760 Вт;
- допустимая нагрузка по каналам влажности, сигнализации и моторов – 220 Вт;
- между переворачиваем яиц предусмотрен интервал до 999 минут;
- вентилятор охлаждения работает 999 секунд между допустимыми периодами между переворачиваниями;
- в помещении допускается температура от -10 до 60 градусов, а относительная влажность – до 85 процентов.
При выборе заводского терморегулятора с температурным датчиком для инкубатора очень важно учитывать его возможности. Если он небольшой и сделан своими руками, то вам хватит прибора, контролирующего лишь влажность и температуру, а дополнительные возможности нужны для более сложных моделей для промышленных нужд
Немного теории
Любой терморегулятор конструктивно включает в себя три основных блока:
Теоретически температурный датчик можно представить набором из четырех сопротивлений, среди которых три резистора будут представлены элементами с постоянными электрическими параметрами, а четвертый переменным. Они собираются в схему измерительного полуплеча, приведенную на рисунке 1 ниже:

На схеме показан принцип соединения резисторов для получения температурного датчика. Как видите, сопротивление R2 является переменным и меняет физическую величину в соответствии с изменениями температуры окружающей среды. При подаче одного и того напряжения питания в терморегуляторе, при изменении сопротивления в плече будет возрастать ток в цепи.
На основании изменений происходит анализ температурных колебаний в результате которого рабочий орган вызывает срабатывание терморегулятора и последующее отключение или включение оборудования.
Для измерения сопротивления резисторов в качестве логического элемента устанавливается микросхема, работающая в режиме компаратора. Ее задача сравнить электрические сигналы в двух плечах. Пример схемы регулятора температуры приведен на рисунке:

Здесь блок микросхемы U1A принимает сигналы от измерителя температуры на входы 2 и 3. При достижении температуры срабатывания, в плечах начнет протекать разный ток, и компаратор выдаст на управляющий элемент электронного терморегулятора сигнал о включении.
При остывании датчика термометра ток в плечах терморегулятора уравняется, и электронный блок выдаст управляющий сигнал на отключение. Приведенная электронная схема работает в двух устойчивых состояниях – отключенном и включенном, чередование рабочих режимов происходит в соответствии с заданной логикой.
Эта схема терморегулятора используется в работе куллера персонального компьютера, получая электроснабжение от блока питания, происходит сравнение тока в плечах. Когда блок питания перегреется, терморегулятор переведет транзистор в противоположное состояние и вентилятор запустится.
Такой принцип может применяться не только в вентиляторах, но и в ряде других устройств:
- для контроля работы электрического отопления по температурным показаниям в помещении;
- для установки уровня температуры в самодельном инкубаторе;
- при подключении теплого пола для контроля его работы;
- для установки температурного диапазона работы двигателя, с принудительным охлаждением или отключением системы при достижении граничного значения температуры;
- для паяльных станций или ручных паяльников;
- в системах охлаждения и холодильном оборудовании с логикой снижения температуры в определенных пределах;
- в духовках, печах как бытового, так и промышленного назначения.
Сфера применения терморегулятора ничем не ограничена, везде, где вы хотите получить контроль уровня температуры в автоматическом режиме с управлением питания, такое устройство станет отличным помощником.
Сборка и налаживание
При сборке терморегулятора необходимо обеспечить качественное соединение всех электроконтактов, особенно в силовой части.
При использовании термодатчика LM-335 или аналогичного ему (калиброванного) в настройке прибора, как уже отмечалось, нет необходимости.
Если же в качестве температурного сенсора применен термистор или какой-либо полупроводниковый элемент, то без наладки не обойтись. Удобнее всего осуществлять ее при помощи цифрового термометра, например, марки ТМ-902С.
Сенсоры термометра и терморегулятора нужно соединить при помощи скотча или изоленты и помещать в среды с различной температурой. При этом каждый раз нужно постепенно менять сопротивление переменного резистора, пока устройство не сработает. В этот миг нужно зафиксировать показания цифрового термометра и сделать напротив текущего положения ручки переменного резистора соответствующую пометку.
Принцип работы
Датчик температуры подает электрические импульсы, величина тока которых зависит от уровня температуры. Заложенное соотношение этих величин позволяет устройству очень точно определить температурный порог и принять решение, например, на сколько градусов должна быть открыта заслонка подачи воздуха в твердотопливный котел, либо открыта задвижка подачи горячей воды. Суть работы терморегулятора заключается в преобразовании одной величины в другую и соотнесении результата с уровнем силы тока.
Простые самодельные регуляторы, как правило, имеют механическое управление в виде резистора, передвигая который, пользователь устанавливает необходимый температурный порог срабатывания, то есть, указывая, при какой наружной температуре необходимо будет увеличить подачу. Имеющие более расширенный функционал, промышленные приборы, могут программироваться на более широкие пределы, при помощи контроллера, в зависимости от различных диапазонов температуры. У них отсутствуют механические элементы управления, что способствует долгой работе.

Регулятор температуры своими руками: питание и нагрузка
Что касается подключения LM 335 то оно должно быть последовательным. Все сопротивления необходимо подобрать так, чтобы общая величина тока, который проходит через термодатчик соответствовала показателям от 0,45 мА до 5 мА. Превышения отметки допускать нельзя, так как датчик будет перегреваться, и показывать искаженные данные.

Запитка терморегулятора может происходить несколькими способами:
- С помощью блока питания с ориентировкой на 12 В;
- С помощью любого другого устройства, питание которого не превышает вышеуказанный показатель, но при этом ток, протекающий через катушку не должен превышать 100 мА.
Еще раз напомним о том, что показатель тока в цепи датчика не должен превышать 5 мА, по этой причине придется использовать транзистор с большой мощностью. Лучше всего подойдет КТ 814. Конечно, если вы хотите избежать применения транзистора, можно использовать реле с меньшим уровнем тока. Он сможет работать от напряжения в 220 В.

























































