- Импульсный блок питания на TL494 своими руками — схема и подробная инструкция по монтажу
- Требования к прибору
- Список элементов.
- Питающие напряжения
- Варианты БП для самостоятельного монтажа
- Простой БП 0-30 В
- Мощный импульсный БП
- На Ардуино
- Варианты БП для самостоятельного монтажа
- Простой БП 0-30 В
- Мощный импульсный БП
- На Ардуино
- Испытания блока питания
- Схемы модулей лабораторного БП
- Ðа Ñладкое немного о вÑводе 4.
- Исходная схема
- Заключение
Импульсный блок питания на TL494 своими руками — схема и подробная инструкция по монтажу

Схема импульсного блока питания на TL494
- ШИМ контроллер (IC1) — TL494.
- Операционный усилитель (IC2) — LM324.
- 2 линейных регулятора (VR1, VR2) — L7805AB и LM7905.
- 4 биполярных транзистора T1, T2 — C945 и T3, T4 — MJE13009.
- 2 диодных моста — VDS2 (MB105) и VDS1 (GBU1506).
- 5 выпрямительных диодов (D3–D5, D8, D9) — 1N4148.
- 2 выпрямительных диода (D6, D7) — FR107.
- 2 выпрямительных диода (D10, D11) — FR207.
- 2 выпрямительных диода (D12, D13) — FR104.
- Диод Шоттки (D15) — F20C20.
- 5 дросселей — L1 (100 мкГн), L5 на желтом кольце (100 мкГн), L3, L4 (10 мкГн), L6 (8 мкГн).
- Синфазный дроссель (L2) — 29 мГн.
- 2 импульсных трансформатора — Tr1 (EE16) и Tr2 (EE28–EE33, ER35).
- Трансформатор (Tr3) — BV EI 382 1189.
- Предохранитель (F1) — 5А.
- Терморезистор (NTC1) — 5.1 Ом.
- Варистор (VDR1) — 250 В.
- Резисторы — R1, R9, R12, R14 (2.2 кОм); R2, R4, R5, R15, R16, R21 (4.7 кОм); R3 (5.6 кОм); R6, R7 (510 кОм); R8 (1 Мом); R13 (1.5 кОм); R17, R24 (22 кОм); R18 (1 кОм);
- R19, R20 (22 Ом); R22, R23 (1.8 кОм); R27, R28 (2.2 Ом); R29, R30 (470 кОм, 1–2 Вт); R31 (100 Ом, 1–2 Вт); R32, R33 (15 Ом); R34 (1 кОм, 1–2 Вт).
- Переменные резисторы (R10, R11) — 10 кОм, можно использовать 3 или 4.
- Резисторы (R25, R26) — 0.1 Ом; шунты, мощность зависит от выходной мощности БП.
- Конденсаторы — C1, C8, C27, C28, C30, C31 (0.1 мкФ); C3 (1 нФ, пленочный); C4–C7 (0.01 мкФ); C10 (0.47 мкФ, 275 В, X); C12 (0.1 мкФ, 275 В, X); C13, C14, C19 (0.01 мкФ, 2 кВ, Y); C20 (1 мкФ, 250 В, пленочный); C21 (2.2 нФ, 1 кВ); C23, C24 (3.3 нФ).
- Электролитические конденсаторы — C2, C9, C22, C25, C26, C34, C35 (47 мкФ); C11 (1 мкФ); C15, C16 (2.2 мкФ); C17, C18 (470 мкФ, 200 В); C29, C32, C33 (1000 мкФ, 35 В).
- 2 светодиода — D1 (зеленый, 5 мм) и D2 (красный, 5 мм), либо просто диоды, если не нужна индикация.
- Корпус Z4A.
- Выключатель — 250 В, 6 А.
- Держатель для предохранителя.
- Розетка для подключения к сети 220 В.
- Вилка для подключения к сети 220 В.
- Разъём для выходного напряжения.
- Вентилятор 12 В.
- Вольтметр.
- Амперметр.






- Входное напряжение — 220 вольт переменного тока.
- Выходное напряжение — от 0 до 30 вольт постоянного тока.
- Выходной ток составляет более 15 А (фактически тестированное значение).
- Режим стабилизации напряжения.
- Режим стабилизации тока (защита от короткого замыкания).
- Индикация обоих режимов светодиодами.
- Малые габариты и вес при большой мощности.
- Регулировка ограничения тока и напряжения.
pechatnaya-plata-dlya-impulsnogo-bloka-pitaniya.rar Видео о тестировании данного блока питания:
Требования к прибору
Чтобы создать простой, но одновременно качественный и мощный блок питания с возможностью регулировать напряжение и ток своими руками, необходимо знать, какие требования существуют к такому типу преобразователей.
Эти технические требования выглядят так:
- регулируемый стабилизированный выход на 3–24 В. При этом нагрузка по току должна составлять минимум 2 А;
- нерегулируемый выход на 12/24 В. При этом предполагается большая нагрузка по току.
Чтобы выполнить первое требование, следует использовать в работе интегральный стабилизатор. Во втором случае выход необходимо сделать уже после диодного моста, так сказать, в обход стабилизатора.
Список элементов.
R1 = 2,2 кОм 1W
R2 = 82 Ом 1/4W
R3 = 220 Ом 1/4W
R4 = 4,7 кОм 1/4W
R5, R6, R13, R20, R21 = 10 кОм 1/4W
R7 = 0,47 Ом 5W
R8, R11 = 27 кОм 1/4W
R9, R19 = 2,2 кОм 1/4W
R10 = 270 кОм 1/4W
R12, R18 = 56кОм 1/4W
R14 = 1,5 кОм 1/4W
R15, R16 = 1 кОм 1/4W
R17 = 33 Ом 1/4W
R22 = 3,9 кОм 1/4W
RV1 = 100K триммер
P1, P2 = 10KOhm линейный потенциометр
C1 = 3300 uF/50V электролитический
C2, C3 = 47uF/50V электролитический
C4 = 100нФ полиэстр
C5 = 200нФ полиэстр
C6 = 100пФ керамический
C7 = 10uF/50V электролитический
C8 = 330пФ керамический
C9 = 100пФ керамический
D1, D2, D3, D4 = 1N5402,3,4 диод 2A — RAX GI837U
D5, D6 = 1N4148
D7, D8 = 5,6V зенеревский
D9, D10 = 1N4148
D11 = 1N4001 диод 1A
Q1 = BC548, NPN транзистор или BC547
Q2 = 2N2219 NPN транзистор — (Заменяют на КТ961А — все работает)
Q3 = BC557, PNP транзистор или BC327
Q4 = 2N3055 NPN силовой транзистор (заменить на КТ 827А)
U1, U2, U3 = TL081, опер. усилитель
D12 = LED диод
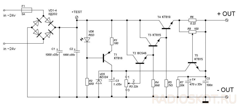
В итоге я самостоятельно собрал лабораторный блок питания, но столкнулся на практике с тем, что считаю нужным подправить. Ну во первых это силовой транзистор Q4 = 2N3055 его нужно в срочном порядке вычеркнуть и забыть. Не знаю как других устройствах, но в данном регулируемом блоке питания он не подходит. Дело в том, что данный тип транзисторов выходит из строя моментально при коротко замыкании и ток в 3 ампера не тянет совершенно!!! Я не знал в чем дело пока не поменял его на наш родной совковый КТ 827 А. После установки на радиатор я и горя не знал и больше не возвращался к этому вопросу.
Что же касается остальной схемотехники и деталей, то трудностей нет. За исключением трансформатор — мотать пришлось. Ну это чисто из-за жадности, пол ведра их стоит в углу — не покупать же =))
Ну и чтобы не нарушать старую добрую традицию, я выкладываю результат своей работы на общий суд пришлось по шаманить с колонкой, но в целом получилось не дурно :
Собственно лицевая панель — вынес потенциометры в левую часть в правой разместились амперметр и вольтметр + светодиод красного цвета, для индикации ограничения по току.

На следующей фотографии вид сзади. Тут я хотел показать способ монтажа кулера с радиатором от материнской платы. На этот радиатор с обратной стороны примостился силовой транзистор.

Вот и он, силовой транзистор КТ 827 А. Смонтирован на заднюю стенку. Пришлось просверлить отверстия под ножки, смазать все контактные части теплопроводной пастой и закрепить на гайки.

Вот они….внутренности! Собственно все в куче!

Немного крупнее внутрь корпуса

Лицевая панель с другой стороны

Поближе, тут видно как смонтирован силовой транзистор и трансформатор.

Плата блока питания сверху; тут я схитрил и транзисторы маломощные упаковал снизу платы. Тут их не видно, так что не удивляйтесь если не найдете их.

Вот и трансформатор. Перемотал на 25 вольт выходного напряжения ТВС-250 Грубо, кисло, не эстетично зато все работает как часы =) Вторую часть не использовал. Оставил место для творчества.

Ну вот как-то так. Немного творчества и терпения. Блок работает замечательно уже 2 год. Для написания данный статьи мне пришлось его разобрать и заново собрать. Это просто ужас! Но все для вас, дорогие читатели!
Нет лучше чем один раз увидеть, чем 100 раз услышать, таким видео приятно поделиться, видео сборки и теста блока питания:
Питающие напряжения
Выход блока питания ПК состоит из жгута проводов различных цветов. Цвет провода соответствует напряжению:
Нетрудно заметить, что кроме разъемов с питающими напряжениями +3.3В, +5В, -5В, +12В, -12В и земли, есть еще три дополнительных разъема: 5VSB, PS_ON и PWR_OK. Разъем 5VSB используется для питания материнской платы, когда блок питания находится в дежурном режиме. Разъем PS_ON (включение питание) используется для включения блока питания из дежурного режима. При подаче на этот разъем напряжения 0В блок питания включается, т.е. чтобы запустить блок питания без материнской платы его нужно соединить с общим проводом (землей).Разъем POWER_OK в дежурном режиме имеет состояние близкое к нулю
После включения блока питания и формировании на всех выходах напряжений нужного уровня на разъеме POWER_OK появляется напряжение около 5В.ВАЖНО: Чтобы блок питания работал без подключения к компьютеру необходимо соединить зеленый провод с общим проводом. Лучше всего это сделать через переключатель.
Варианты БП для самостоятельного монтажа
Блок питания выбирают исходя из того, какие схемы предполагается им запитывать. Если это устройства с низким потреблением тока, то и БП не обязательно делать мощный: вполне можно обойтись источником с током на 5 ампер. Рассмотрим несколько вариантов схем, а также узнаем, как собирать самодельные блоки питания.
Простой БП 0-30 В
Одна из несложных схем источника питания с регулировкой выходного напряжения приводится на схеме.

Устройство выполнено всего на трех транзисторах и отличается высокой точностью напряжения на выходе, благодаря использованию компенсационной стабилизации, а также применением недорогих элементов.
Изделие собирается на печатной плате и после монтажа практически сразу начинает функционировать. Главное — подобрать стабилитрон, который должен соответствовать максимальному напряжению на выходе.

Для корпуса подойдет любой пластиковый или металлический короб, который окажется под рукой, например, от компьютерного БП.

В такой корпус без проблем поместится трансформатор на 100 Вт и печатная плата. Имеющийся вентилятор можно оставить, подключив в разрыв его питания сопротивление для снижения оборотов.

Для измерения потребляемого нагрузкой тока задействуем стрелочный амперметр, устанавливая его на переднюю панель из пластиковой коробки.

Вольтметр можно использовать цифровой.

Завершив монтаж, проверяем выходное напряжение, изменяя положение переменного резистора.

Минимальное значение должно быть около нуля, максимальное – 30 В. Подсоединив нагрузку около 0,5 А, проверяем просадку напряжения на выходе – она должна быть минимальной.

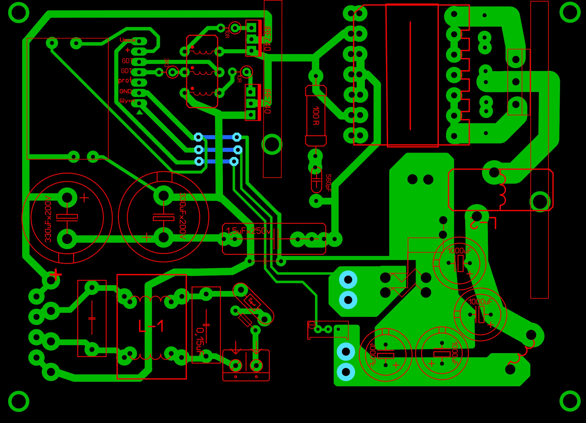
Мощный импульсный БП
Рассмотрим схему блока питания с регулировкой по току и напряжению. Такие устройства иногда еще называют лабораторными, поскольку они подходят не только для запитки электронных схем, но и для зарядки АКБ.

Этот БП обеспечивает регулировку напряжения в диапазоне 0-30 В и тока 0-10 А. Источник можно разделить на три части:
- Внутренняя схема питания, состоящая из источника напряжения на 12 В, и ток минимум 300 мА. Назначение этого источника – запитка схемы БП.
- Блок управления. Выполнен на микросхеме TL494 с простым драйвером. Резистор R4 позволяет регулировать максимальный порог напряжения, R2 – ток.
- Силовая часть. Большую часть схемы можно задействовать из старого компьютерного блока питания. Для намотки трансформатора управления подойдет ферритовое кольцо R16*10*4,5, на котором наматывают провод МГТФ 0.07 мм² в количестве 30 витков одновременно в 3 провода. L1 мотают на кольце от того же БП, удалив старую обмотку и намотав медный провод диаметром 2 мм и длиной 2 м. Для L2 подойдет дроссель на ферритовом стержне.
Чтобы получить выходное напряжение 30 В, вторичную обмотку силового трансформатора нужно перемотать, увеличив количество витков.
Для размещения элементов схемы изготавливают печатную плату.

Если сборка выполнена правильно, блок питания начинает работать сразу. Чтобы была возможность управлять вентилятором по температуре, можно собрать простую схему на lm317.

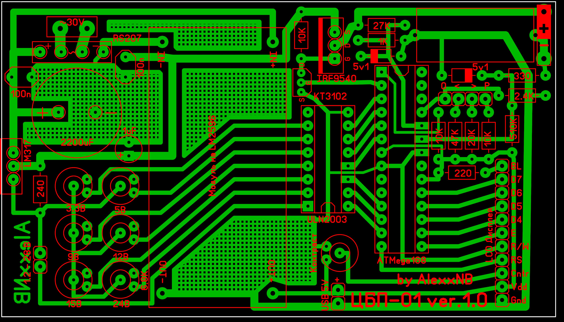
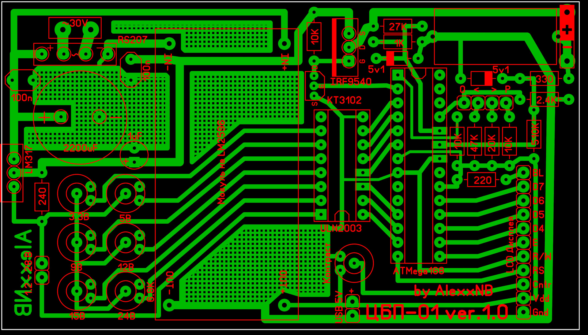
На Ардуино
Радиолюбители с опытом иногда собирают блоки питания под управлением Ардуино. Таким образом удается создать контролируемый источник питания с такими режимами: может «отдыхать», функционировать в режиме экономии либо работать на ток в 10 А и разное выходное напряжение, если это требуется.

«Умный» блок питания представлен на схеме.

Для запитки микропроцессора ATmega задействуется импульсный стабилизатор. Благодаря наличию постоянного и стабилизированного напряжения 5 В блок питания можно оснастить разъемом USB, что позволит подзаряжать какие-либо устройства.
Печатную плату можно сделать по образцу.

Внешний вид устройства и внутреннее расположение компонентов представлены на фото.


Блок питания от 0 до 30 В на 10 ампер можно собрать своими руками по любой из представленных схем, а как именно сделать такое устройство, пошагово рассмотрено в инструкциях с фото-примерами. Для сборки простого источника питания потребуются начальные значения в области радиоэлектроники, умение обращаться с паяльником и минимальный перечень радиокомпонентов.
Варианты БП для самостоятельного монтажа
Блок питание выбирается исходя из того, какие схемы предполагается им запитывать. Если это устройства с низким потреблением тока, то и БП не обязательно делать мощный: вполне можно обойтись источником с током на 5 ампер. Рассмотрим несколько вариантов схем, а также как собирать самодельные блоки питания.
Простой БП 0-30 В
Одна из несложных схем источника питания с регулировкой выходного напряжения приводится на схеме.

Устройство выполнено всего на трех транзисторах и отличается высокой точностью напряжения на выходе благодаря использованию компенсационной стабилизации, а также применением недорогих элементов.
Изделие собирается на печатной плате и после монтажа практически сразу начинает функционировать. Главное, подобрать стабилитрон, который должен соответствовать максимальному напряжению на выходе.

Для корпуса подойдет любой пластиковый или металлический короб, который окажется под рукой, например, от компьютерного БП.

В такой корпус без проблем поместится трансформатор на 100 Вт и печатная плата. Имеющийся вентилятор можно оставить, подключив в разрыв его питания сопротивление для снижения оборотов.

Для измерения потребляемого нагрузкой тока, задействуем стрелочный амперметр, устанавливая его на переднюю панель из пластиковой коробки.

Вольтметр можно использовать цифровой.

Завершив монтаж, проверяем выходное напряжение, изменяя положение переменного резистора.

Минимальное значение должно быть около нуля, максимальное – 30 В. Подсоединив нагрузку около 0,5 А, проверяем просадку напряжения на выходе – она должна быть минимальной.

Мощный импульсный БП
Рассмотрим схему блока питания с регулировкой по току и напряжению. Такие устройства иногда еще называют лабораторными, поскольку они подходят не только для запитки электронных схем, но и для заряди АКБ.

Этот БП обеспечивает регулировку напряжения в диапазоне 0-30 В и тока 0-10 А. Источник можно разделить на три части:
-
Внутренняя схема питания, состоящая из источника напряжения на 12 В и ток минимум 300 мА. Назначение этого источника – запитка схемы БП.
-
Блок управления. Выполнен на микросхеме TL494 с простым драйвером. Резистор R4 позволяет регулировать максимальный порог напряжения, R2 – ток.
-
Силовая часть. Большую часть схемы можно задействовать из старого компьютерного блока питания. Для намотки трансформатора управления подойдет ферритовое кольцо R16*10*4,5, на котором наматывают провод МГТФ 0.07 мм² в количестве 30 витков одновременно в 3 провода. L1 мотают на кольце от того же БП, удалив старую обмотку и намотав медный провод диаметром 2 мм и длиной 2 м. Для L2 подойдет дроссель на ферритовом стержне.
Для размещения элементом схемы изготавливают печатную плату.

Если сборка выполнена правильно, блок питания начинает работать сразу. Чтобы была возможность управлять вентилятором по температуре, можно собрать простую схему на lm317.

На Ардуино
Радиолюбители с опытом иногда собирают блоки питания под управлением Ардуино. Таким образом удается создать контролируемый источник питания с такими режимами: может «отдыхать», функционировать в режиме экономии либо работать на ток в 10 А и разное выходное напряжение, если это требуется.

«Умный» блок питания представлен на схеме.

Для запитки микропроцессора ATmega задействуется импульсный стабилизатор. Благодаря наличию постоянного и стабилизированного напряжения 5 В блок питания можно оснастить разъемом USB, что позволит подзаряжать какие-либо устройства.
Печатную плату можно сделать по образцу.

Внешний вид устройства и внутреннее расположение компонентов представлено на фото.


Блок питания от 0 до 30 В на 10 ампер можно собрать своими руками по любой из представленных схем, а как именно сделать такое устройство, пошагово рассмотрено в инструкциях с фото-примерами. Для сборки простого источника питания потребуются начальные значения в области радиоэлектроники, умение обращаться с паяльником и минимальный перечень радиокомпонентов.
Испытания блока питания
Как оказалось, большая часть измеренного шума исходит от дисплея V/A метр. Импульсный регулятор, который стоит в этом дисплее, подает много шума обратно в источник питания. Для решения этих проблем вернемся к использованию LM7824, который был частью набора, и применим его вместо D10, стабилитрона 10 В, который использовался для создания питания для U3, U5 и Q3.
Чтобы противодействовать просачиванию шума с дисплея, используем D10 для уменьшения питания и для питания дисплея.
Также переместим токовый шунт дисплея с выходной клеммы за пределы токовой петли обратной связи. Это уменьшило еще немного шума и сделало настройку более точной. Поскольку шунт находился внутри контура обратной связи, напряжение на шунте при более высоких токах создавало ошибку. Небольшое, потому что шунт всего 25 мОм, но все же создавало.
Чтобы максимально устранить большие токи на печатной плате, подключим коллекторы Q4 и Q3 непосредственно к точке, где объединяются катоды D1 и D2 и конденсаторы фильтра C1 и C2.
Ещё установим дополнительные подстроечники, чтобы установить максимальное выходное напряжение (RV2) и максимальный выходной ток (RV3)
Важно установить максимальный предел тока. Конденсатор C16 используется тоже для устранения шума
Поскольку светодиоды D14 и D15 теперь подключены к шинам 24 В, их резисторы ограничения тока (R27 и R23) должны удвоиться в значении.
Наконец, выходной конденсатор C7 был увеличен с 10 мкФ до 470 мкФ. Вот окончательная схема с последними изменениями:

Время нарастания питания теперь составляет около 5 мсек, а время спада составляет чуть более 2 мсек при максимальном напряжении и токе, измеренных с помощью динамической электронной нагрузки.
Со всеми этими модификациями выходной шум теперь составляет 18 мВ по всему спектру напряжения и тока и, что более важно, остается на этом уровне в режиме CC / CL. Трансформатор, который в итоге установлен, это 15-0-15 В при 3,5 А
Выбран диодный мост с напряжением 600 В на 10 A, который можно установить на радиатор охлаждения. Немного излишне, но это из-за пусковых токов к конденсаторам основного фильтра. Два 3300 мкФ не подходят для таких токов, поэтому установлены 2 х 10 000 мкФ на напряжение 63 В
Трансформатор, который в итоге установлен, это 15-0-15 В при 3,5 А. Выбран диодный мост с напряжением 600 В на 10 A, который можно установить на радиатор охлаждения. Немного излишне, но это из-за пусковых токов к конденсаторам основного фильтра. Два 3300 мкФ не подходят для таких токов, поэтому установлены 2 х 10 000 мкФ на напряжение 63 В.
Корпус укомплектован главным выключателем, предохранителем и индикатором питания. Также подается с трансформатора AC 15-0-15 на гнезда на передней панели, чтобы использовать переменку для различных целей.

Позже удалось найти простой, но эффективный способ объединить два стабилизатора и создать источник питания с напряжением +30 0 -30 В или источник +60 В.
Принцип прост: если вы подключите выход 0 В одного источника питания к выходу +0-30 В второго, то фактически можете создать источник питания +30 0 -30 В или 0-60 В. Нужно отрегулировать оба измерителя напряжения для установки таких значений, но если хотите измерить цепь с переменным напряжением, нужен механизм отслеживания.
Хитрость заключается в том, чтобы сделать настройку напряжения одного источника в зависимости от настройки другого. После экспериментов с разными способами в итоге остановились на следующей схеме:

Переключатель R41 должен быть установлен так, чтобы настройка напряжения на главном устройстве совпадала с выходным напряжением на ведомом устройстве. Сигнал идущий к выключателю будет близко к опорному напряжению 11V2.

Слева направо: Q4, Q3 и LM7812. Q4 и Q3 изолированы, радиатор LM заземлен, поэтому не нуждается в нем.
Наилучшая точность отслеживания может быть достигнута, если оба источника питания установлены на 30 В в режиме +/-, как на схеме. Затем можно переключить переключатель в режим слежения и настраивать R41 до тех пор, пока ведомый не покажет 30 В. Вы заметите, что отслеживание является довольно точным (около 1%) до тех пор, пока не опуститесь ниже 5 В, затем оно все больше рассинхронизируется до примерно 200 мВ при 1 В. Это должно быть связано с разницей в линейности усиления обоих операционных усилителей U2. В принципе эта точность достаточно хороша.
Учтите, что нужно установить оба предела тока независимо для обоих источников, но если стабилизатор «мастер» переходит в режим ограничения тока, ведомый будет следовать его примеру независимо от своей настройки.
Схемы модулей лабораторного БП
Все схемы плат питания были спроектированы с нуля, также и все печатные платы являются самостоятельной разработкой. Первый модуль «Z» — это диодный мост, фильтрация напряжения, формирование отрицательного напряжения для питания операционных усилителей, источник положительного напряжения 34 В постоянного тока для операционных усилителей, питание от отдельного вспомогательного трансформатора, реле, используемое для переключения обмоток главного трансформатора, управляемых от другой печатной платы, и источник питания 5 В 1 A для измерители мощности.


Модули «Z» обоих блоков были сконструированы так, чтобы быть почти симметричными (чтобы лучше вписываться в корпус БП). Благодаря этому разъемы ARK были размещены на одной стороне для подключения проводов и радиатора для мостового выпрямителя, а платы, как показано на рисунках, размещены симметрично.


Здесь использован 8-амперный диодный мост. Основные трансформаторы имеют двойные вторичные обмотки, каждая 14 В и ток чуть более 5 А. Блок питания был рассчитан на 5 ампер, но оказалось, что при полном напряжении 30 В не получается полных 5 А. Тем не менее, нет проблем с нагрузкой 5 ампер при более низком напряжении (до 25 В).


Второй модуль представляет собой расширенный вариант блока питания с операционными усилителями.


В зависимости от того, нагружен источник питания или находится в режиме ожидания, напряжение в области усилителя U3, ответственного за ограничение тока, изменяется (при той же настройке пределов потенциометра). Схема сравнивает напряжение на потенциометре P2 с напряжением на резисторе R7. Часть этого падения напряжения подается на инверсный вход U4. Благодаря этому выходное напряжение зависит от настройки потенциометра и практически не зависит от нагрузки. Почти потому, что по шкале от 0 до 5 А отклонение находится на уровне 15 мВ, чего на практике достаточно, чтобы получить стабильный источник для управления схемами LM3914, образующими светодиодную линейку.


Схема визуализации особенно полезна, когда для регулировки используются многооборотные потенциометры. Замечательно, что с помощью такого потенциометра можно легко установить напряжение с точностью до третьего знака после запятой. Каждый светодиод в линейке соответствует току 0,25 А, поэтому, если предел тока ниже 250 мА, линия не отображается.
Способ отображения линейки можно изменить с точки до линейки, но здесь выбрана точка, чтобы избежать влияния слишком большого количества световых точек и снизить энергопотребление.

Следующим модулем является система переключения обмоток и система управления вентиляторами, что установлены на радиаторах старых процессоров.


Питание цепей от независимых обмоток вспомогательного трансформатора. Тут использованы м/с ОУ LM358, которые содержат внутри два операционных усилителя. В качестве датчика температуры использован транзистор BD135. После превышения 55C вентиляторы включаются, а после охлаждения примерно до 50C автоматически выключаются. Система переключения обмотки реагирует на значение напряжения на клеммах прямого выхода источника питания и имеет гистерезис около 3 В, поэтому не будет слишком частого срабатывание реле.

Измерение напряжения и тока нагрузки осуществляется с помощью чипов ICL7107. Платы счетчиков являются двухсторонними и имеют такую конструкцию, что для каждого источника питания на одной плате имеется вольтметр и амперметр.

С самого начала идея состояла в том, чтобы визуализировать параметры блоков питания на семисегментных LED дисплеях, потому что они более читабельны, чем ЖК-дисплей. Но ничто не мешает измерять температуру радиаторов, переключателей обмоток и системы охлаждения на одном МК Atmega, даже сразу для обоих источников питания. Это вопрос выбора. Использование микроконтроллера выйдет дешевле, но как уже писали выше — это дело вкуса.
Все вспомогательные системы питаются от трансформатора, который был перемотан путем удаления всех обмоток, кроме сетевой 220 В (первичной). Для этой цели использовался TS90 / 11.

В качестве вторичной обмотки намотаны 2 x 26 В переменки для питания операционных усилителей, 2 x 8 В переменки для питания индикаторов и 2 x 13 В для питания контроля температуры. Всего было создано шесть независимых обмоток.
Ðа Ñладкое немного о вÑводе 4.
ÐÑо Ñоже вÑод компаÑаÑоÑа, но Ñ
задеÑжкой 120 мÐолÑÑ. Ð ÑÑÑ Ð´ÐµÐ»Ð¾ даже не в задеÑжке, а в Ñом, ÑÑо
конÑÑÑÑкÑÐ¾Ñ Ð¼Ð¸ÐºÑоÑÑÐµÐ¼Ñ Ð¿ÑедÑÑмоÑÑел иÑполÑзоваÑÑ ÐµÐ³Ð¾ Ð´Ð»Ñ ÑегÑлиÑовки
«Ð¼ÑÑÑвого вÑемени». ÐбÑÑно в ÑÑÐµÐ¼Ð°Ñ ÐТХ-ÐТ его иÑполÑзÑÑÑ ÐºÐ°Ðº «Ð¼Ñгкий
пÑÑк» и Ð´Ð»Ñ Ñелей вÑÑÐºÐ¸Ñ Ð·Ð°ÑиÑ. ÐÐ¾Ñ ÑÑи заÑиÑÑ Ðам и пÑедÑÑÐ¾Ð¸Ñ Ð²ÑÑезаÑÑ.
РабоÑÐ°ÐµÑ ÐÐÐ Ñак. ÐÑи вклÑÑении ÐÐ
конденÑаÑÐ¾Ñ Ñ Ð²Ñв.4 на Uref ÑазÑÑжен и на вÑводе 4 ÑÑÐ°Ð·Ñ Ð¿Ð¾ÑвлÑеÑÑÑ +5
волÑÑ, ÑÑо наглÑÑо закÑÑÐ²Ð°ÐµÑ Ð²ÑÑоднÑе клÑÑи микÑоÑÑемÑ. ÐаÑем
конденÑаÑÐ¾Ñ Ð·Ð°ÑÑжаеÑÑÑ ÑеÑез ÑезиÑÑÐ¾Ñ (вÑв4-землÑ) и на вÑводе 4
напÑÑжение Ð¿Ð°Ð´Ð°ÐµÑ Ð´Ð¾ нÑлÑ. ÐÑо пÑÐ¸Ð²Ð¾Ð´Ð¸Ñ Ðº Ð¼ÐµÐ´Ð»ÐµÐ½Ð½Ð¾Ð¼Ñ Ð½Ð°ÑаÑÑаниÑ
вÑÑодного напÑÑÐ¶ÐµÐ½Ð¸Ñ Ð´Ð¾ моменÑа когда оно ÑÑабилизиÑÑеÑÑÑ ÐС по
напÑÑжениÑ. РнаÑем ÑлÑÑае вÑвод 4 ÑелеÑообÑазно попÑÑно задейÑÑвоваÑÑ
Ð´Ð»Ñ Ð¾Ð³ÑаниÑÐµÐ½Ð¸Ñ Ð²ÑÑодного Ñока. Ðо ÑÑеме видно, ÑÑо пÑи ÑвелиÑении Ñока в
нагÑÑÐ·ÐºÑ ÑвелиÑиваеÑÑÑ Ð¿Ð°Ð´ÐµÐ½Ð¸Ðµ напÑÑÐ¶ÐµÐ½Ð¸Ñ Ð½Ð° измеÑиÑелÑнÑÑ ÑезиÑÑоÑаÑ
(4 ÑезиÑÑоÑа 0,22 ом), оÑкÑÑваеÑÑÑ ÑÑанзиÑÑÐ¾Ñ 733 (Ñакой p-n-p
Ñ Ð¼ÐµÐ½Ñ Ð±Ñл из вÑпаÑннÑÑ), ÑÑо пÑÐ¸Ð²Ð¾Ð´Ð¸Ñ Ðº подÑÑÐ¼Ñ Ð½Ð°Ð¿ÑÑÐ¶ÐµÐ½Ð¸Ñ Ð½Ð° вÑводе 4
и Ñак до Ñежима ÑÑабилизаÑии Ñока. Ðа полной ÑÑеме ÑÐµÐ¿Ñ ÑÑабилизаÑии
Ñока обведена кÑаÑнÑм ÑломаÑÑеÑом. ÐÐ¾Ñ Ñак пÑоÑÑенÑко ÑдалоÑÑ Ð´Ð¾Ð±Ð¸ÑÑÑÑ Ð¸
ÑÑабилÑного Ñока заÑÑдки и заÑиÑÑ Ð¾Ñ ÐºÐ¾ÑоÑкого замÑÐºÐ°Ð½Ð¸Ñ Ð½Ð° вÑÑоде.Â
ÐÑÑаÑи, на вÑÑоде ÑовеÑÑÑ Ð½Ð¸ какиÑ
ÑлекÑÑолиÑиÑеÑÐºÐ¸Ñ ÐºÐ¾Ð½Ð´ÐµÐ½ÑаÑоÑов не ÑÑавиÑÑ, Ñогда пÑи «ÐºÐ¾ÑоÑком» не
бÑÐ´ÐµÑ Ð½Ð¸ ÐºÐ°ÐºÐ¸Ñ Ð±ÑÑзг и взÑÑвов, вÑзÑваÑÑÐ¸Ñ Ð½ÐµÐ¿ÑиÑÑнÑе оÑÑÑениÑ.
Исходная схема

Сначала была собрана исходная однополярная схема для пробы и поиска возможных ошибок, про которые писали некоторые собиравшие данную конструкцию. У меня всё сразу заработало нормально, возникли лишь вопросы с регулировкой тока ограничения и индикацией срабатывания этого ограничения.
Далее была собрана аналогичная схема для напряжения отрицательной полярности — полностью аналогичная, лишь с заменой полярности включения электролитических конденсаторов, диодов (стабилитронов) и с применением транзисторов противоположной структуры (n-p-n / p-n-p). Обозначения элементов «минусового» плеча оставлены такими же, как у «плюсового» для упрощения рисования схемы 
Заключение
Используя простые схемы для сборки регулируемого типа блока питания, вы сможете набить руку и в дальнейшем делать своими руками более сложные модели. Не стоит брать на себя непосильный труд, так как в конечном итоге вы можете не получить желаемый результат, а самодельный преобразователь будет работать неэффективно, что негативным образом может сказаться как на самом приборе, так и на функциональности электроаппаратуры, подключенной к нему.
Если же все сделать правильно, то на выходе вы получите отличный блок питания с регулировкой напряжения для своей домашней лаборатории или других бытовых ситуаций.













































